随着人们越来越注重健康管理,越来越多的人涌入瑜伽、普拉提、撸铁大军。这三者也是当下流行的三种健身方式,都有塑形、减脂、塑造体态,但三者之间也存在很大的差别,如果没有练对,不仅看不到效果,还容易受伤。
那么,如何在这些运动中选出,蕞适合自己的那一个呢?下面我们一起来看下,这三者之间有哪些区别?分别适合哪些人?
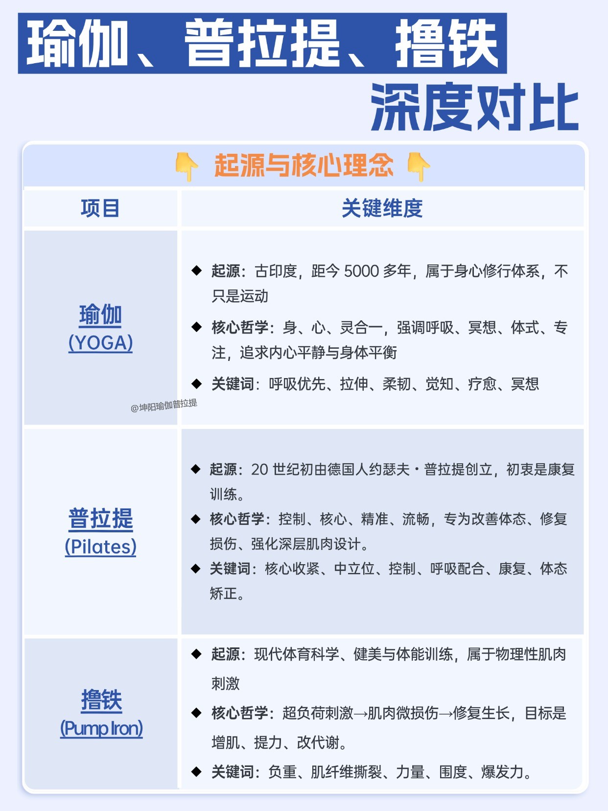
1、起源和核心理念的差别

2、训练核心与逻辑的对别

3、呼吸方式对比

4、训练强度对比

5、塑形效果对比

6、体态改善对比

7、康菔属性对比

8、减脂与体重的控制对比

9、适宜君羊体对比

10、禁忌人君羊对比

详情内容参考图1~图10,综合选择出适合自己的即可,当然,也不是只能选择单一的进行训练,也可以穿插训练,如:力量训练后,通过瑜伽拉伸缓解。
还有不清楚的,欢迎讨论,一起选出适合自己的方式。
坤阳瑜伽教练培训学校,专注0基础瑜伽教练培训10年品牌
开设:45天RYT200教练认证、半年制瑜伽导师班、1年制瑜伽导师班、30天普拉提全科班
我们擅长于0基础培养出全能瑜伽教练,就业率95%
面向全国招生,住宿费免费!
了解更多课程资料和收费:
请扫码识别下方二维码私信咨询:
